Исследователи обнаружили "выключатель" страха в мозге мышей

Автор
Исследователи обнаружили "выключатель" страха в мозге мышей

Результаты исследовательской работы над этой проблемой могут быть использованы в терапии фобий и осттравматического стрессового расстройства.

Нейробиологи из Медицинской школы Стэнфордского университета обнаружили в мозге мышей механизм, определяющий характер реакции на угрозу. Исследование опубликовано в журнале Nature.

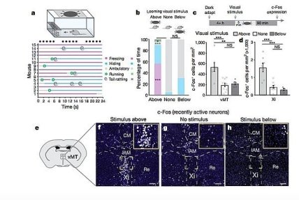
При виде угрозы мыши ведут себя по-разному: большинство животных замирают или стараются спрятаться, но некоторые проявляют агрессию и атакуют противника. Ученые провели эксперимент с лабораторными мышами: грызунам показывали постепенно расширяющийся круг на экране, который изображал пикирующую сверху хищную птицу. Известно, что приближающиеся объекты инстинктивно внушают страх, похожий механизм нашли и у людей. Во время опыта ученые наблюдали за изменениями активности определенных зон мозга животных, отслеживая уровень белка с-Fos, связанного со стрессовыми реакциями.

Исследователи обнаружили: при приближении "птицы" в мозге активировалась одна из структур таламуса (ventral midline thalamus, vMT) — зоны, которая отвечает за передачу информации от органов чувств к соответствующим областям коры больших полушарий. Выяснилось, что vMT собирает информацию из разных зон мозга и передает последующий сигнал по двум основным направлениям: к миндалевидному телу (амигдале) и медиальной префронтальной коре. Более ранние работы связывают амигдалу со страхом и реакцией на угрозу, а медиальную префронтальную кору — с планированием деятельности.

Реакция vMT на видимую угрозу 

Затем биологи поочередно стимулировали зоны мозга животных, передающие сигналы амигдале и медиальной префронтальной коре. В первом случае мыши чаще пугались при виде приближающегося "хищника", во втором — демонстрировали агрессию.

Поскольку базовые механизмы реакции на угрозу у людей и мышей похожи, ученые считают, что результаты их эксперимента в перспективе можно будет использовать в терапии тревожных расстройств, фобий и посттравматического стрессового расстройства. Биологи предполагают, что стимулировать нужные зоны мозга можно с помощью неинвазивных методов.