Один простой шаг, чтобы привлечь инвестиции в Украину

Читати українською
Автор
Один простой шаг, чтобы привлечь инвестиции в Украину

На тему инвестиционного климата и важности прямых инвестиций написана не одна сотня материалов об общих вещах и необходимости системных реформ. Конечно — очень важно, чтобы качество системы правосудия было высоким, но мы понимаем, что на это нужны годы кропотливой деятельности. Есть вещи, которые можно сделать здесь и сейчас, чтобы уже изменить ситуацию. Первое — реальные примеры привлечения к ответственности тех, кто обманывал инвесторов, это лучшая реклама для инвестиций. Второе — обеспечить основу для того, чтобы средства заходили в Украину, а именно запустить реально функционирующую комиссию по ценным бумагам.

"Телеграф" на конкретном примере покажет с какими проблемами сталкивается иностранный инвестор и как государство, установив четкие правила и наказав мошенников, может изменить ситуацию и получить быстрые результаты.

Инвестиции в перспективный рынок Украины

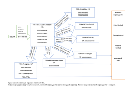
Ирина Новицкая привлекала деньги иностранных инвесторов в течение 15 лет, не менее половины всех денег, а это миллионы долларов, она присвоила с помощью группы компаний связанных с ООО "ГАЛУА ИНВЕСТ" и пользуясь слабостью системы. Начиная с 2006 года, только один инвестиционный фонд GILLETT HOLDINGS LIMITED из Кипра перечислил "ГАЛУА ИНВЕСТ" более 70 млн долл., из которых примерно 50% были банально украдены.

Еще в марте 2007 года в Украине было зарегистрировано ООО "Галуа Инвест" (Gallois Invest), которое взяло на себя функции "помощи" западным инвесторам в финансировании проектов на перспективном украинском рынке.

Так, еще в 2007 году Серж Уманский, выступая от имени инвесторов, вложивших свои средства в инвестиционный фонд GILLETT HOLDINGS LIMITED обсуждает возможности инвестирования в Украину с Ириной Новицкой, в то время генеральным директором ООО "Компания по управлению активами "ГАЛУА ИНВЕСТ" (сейчас является главным бухгалтером компании).

Ирина Новицкая смогла убедить своего собеседника в потенциале высокодоходного инвестпроекта по строительству жилищного комплекса на территории Николаева и еще нескольких более мелких проектов.

По мнению юристов, представляющих интересы инвесторов GILLETT HOLDINGS LIMITED, для присвоения средств их клиентам была разработана целая схема.

Так, для финансирования инвестиционных проектов в Украине был создан целый перечень "инвестиционных фондов" — "Фонд инвестирования в строительство-1", "Фонд инвестирования в строительство-2", "Голден", "Рейнбоу" и другие. Все они создавались и руководствовались ООО "Компания по управлению активами "Галуа Инвест".

Как выглядела схема?

После достижения договоренностей между Gillett и Новицкой, Ирине была выдана доверенность на заключение договоров и распоряжение средствами Gillett. Ирина заключила от имени Gillett договоры по покупке сертификатов фондов под управлением ООО КУА Галуа Инвест (со стороны Gallois договоры подписывал заместитель И. Новицкой). Когда деньги были получены Gallois, ими распоряжалась Новицкая путем передачи ссуд своим подконтрольным компаниям. На эти средства построена ЖК Николаевская Ривьера (подконтрольными Новицкой компаниями).

Все построенные квартиры, паркоместа и другое недвижимое имущество отчуждено. На балансе Gallois и фондов равнозначных активов или денежных средств нет. На балансе подконтрольных Ирине компаний осталось несколько недостроенных домов в ЖК.

Поскольку GILLETT HOLDINGS LIMITED предоставил Ирине Новицкий доверенность на выполнение всех операций — от открытия банковских счетов до собственного управления всеми инвестфондами, она имела полную возможность распоряжаться деньгами инвесторов. С одной стороны, ради эффективного использования денег и инвестиций в украинскую экономику, а не для собственного обогащения.

В 2019 году в инвесторы понимают, что их средствами распоряжаются как-то не так. В последнем отчете ООО "КУА "ГАЛУА ИНВЕСТ" было израсходовано 63 млн 119 тыс. долл. Но при этом стоимость активов инвестфондов (недвижимости, ценных бумаг, ссуд предоставленных третьим лицам) составляет 32 млн 123 тем долл., то есть почти 31 миллион долларов оказались "потеряны" за счет вывода средств.

Впрочем, есть и другие подсчеты потерь инвесторов – да, стоимость ценных бумаг фондов, созданных ООО "КУА "ГАЛУА ИНВЕСТ", но фактически принадлежащих GILLETT HOLDINGS LIMITED, составляет почти 16 млн долл. Поскольку же "ГАЛУА ИНВЕСТ" приобрел ценные бумаги фондов на ИНВЕСТ 119 тыс. долл., то растрата средств западных инвесторов насчитывается 47,1 млн дол.

Как считают юристы GILLETT HOLDINGS LIMITED, вывод средств или, проще говоря, их воровство, совершалось под видом "ссуд", консультационных и аудиторских услуг фирмам, принадлежавшим руководству ООО "КУА "ГАЛУА ИНВЕСТ" или были приближены к нему.

В конце концов, по этим сделкам были открыты уголовные производства КП №12020100000000829 от 09.09.2020 о совершении преступления тоже должностными лицами Gallois.

И КП №12021000000000923 от 20.07.2021 о мошенничестве. В нем речь идет о завладении должностными лицами ООО "КУА "ГАЛУА ИНВЕСТ" средствами инвесторов путем мошенничества – по схожей схеме с "карманными" инвестфондами фирма присвоила средства, которые в Киеве строили другой жилой комплекс.

Такая наглость даже привлекает внимание дипломатов и топ-чиновников.

"Никто не может "обойти" систему без последствий", — говорит чрезвычайный и полномочный посол Канады, комментируя одно из дел.

Что дальше?

Украина может изменить свое восприятие на международной арене: привлекать к ответственности тех, кто присвоил средства, которые должны были работать на страну и людей, которые вкладывают сюда. И здесь дело Ирины Новицкой станет показательным. Но есть еще одна нерешенная проблема – профильные институты.

Пока следствие и правоохранители активно занимаются незаконными сделками ООО "КУА "ГАЛУА ИНВЕСТ" и его владельцев, возникает справедливый вопрос к Национальной комиссии по ценным бумагам и фондовому рынку Украины. Государственному органу, ключевой задачей которого является недопущение таких диких схем.

Но эту защиту в Нацкомиссии понимают очень интересно – как перечень рисков для инвесторов, известных любому мало-мальски опытному бизнесмену, и списку рискованных компаний.

Но что делать, если инвестор уже лишился денег? В Нацкомиссии предлагают обращаться к ним с обращениями, однако есть одно "но". Согласно данным ведомства, с 2020 года по 2 квартал 2022 года в Национальную комиссию по ценным бумагам и фондовому рынку Украины поступило 1146 заявлений инвесторов о нарушении их прав.

Что вышло из этого, совершенно непонятно, ведь чиновники ведомства отчитались, что все эти обращения были проработаны, и на них были предоставлены ответы. Никаких данных о количестве уголовных дел, штрафах, наложенных на виновных, и примерах успеха, Национальная комиссия по ценным бумагам и фондовому рынку Украины почему-то не обнародовала. Возможно потому, что не о чем говорить.

По словам экспертов, за десятилетие существования в Украине института иностранных инвестиций, в Украине так и не был создан действенный механизм контроля со стороны Комиссии по ценным бумагам и фондовому рынку Украины за деятельностью закрытых фондов под управлением КУА.

Этот инструмент в руках правительства. Этот состав Кабмина, а может уже и следующий, может достаточно быстро реформировать Комиссию, превратив ее в реально действенный орган по примерам европейских стран.

Наличие действенных правовых механизмов и работающей Комиссии позволило бы останавливать растрату средств, вовремя выявить растраченные активы и вернуть их в управление фонда, сформированного на средства инвесторов, что дало бы уверенность существующим и привлекательным потенциальным инвесторам для работы в Украине.

Еще раз напоминать, почему терять деньги мы не можем — лишнее. Инвестиции нужны уже для восстановления страны.